邮件系统
OA系统
ARP
English
中国科学院
首页
所况简介
所况简介
1964年,为落实国家声学规划,满足国家迫切需要,形成全国声学学科研究中心,经国务院副总理聂荣臻元帅批准,成立yx06永兴彩票集团(以下简称yx06永兴彩票集团),将原中科院电子所的水声、超声、建筑声3个实验室,1958年成立的南海研究站、1960年成立的东海研究站、1961年成立的北海研究站整体纳入yx06永兴彩票集团。yx06永兴彩票集团是从事声学和信息处理技术研究的综...
了解更多+
现任领导
李风华
所长
库卫群
党委书记、副所长
李明庚
副所长(正局级)
杨 军
副所长
杨 波
副所长
王 雷
纪委书记
yx06永兴彩票集团概况
领导机构
所务会
党委会
咨询机构
学术委员会
学位评定委员会
职能部门
综合办公室
党委办公室
人力资源部
科技发展部
重大任务部
财务管理部
资产条件保障部
质量管理部
保密办公室
监督审计(纪委)办公室
造船办公室
研究站
南海研究站
东海研究站
北海研究站
挂靠机构
中国声学学会
全国声学标准化委员会
中国科学院声学计量站(CMA)
研究单元
声场声信息实验室
水下环境信息感知实验室
水下信息技术实验室
海洋声学技术实验室
水下航行器实验室
超声学实验室
噪声与音频声学实验室
智能网络与信息处理技术实验室
语音与智能信息处理实验室
无人信息系统研究中心
科研成果
研究领域
经过六十多年的发展,yx06永兴彩票集团形成了独具特色的六大研究领域:水声物理与水声探测技术、环境声学与噪声控制技术、超声学与声学微机电技术、通信声学和语言语音信息处理技术、声学与数字系统集成技术、高性能网络与网络新媒体技术。
【详情】
成果概况
获奖
论文
专利
专著
科研进展
研究人员提出气泡群动力学新模型并对超声空化阈值进行数值模拟
2026-01-16
研究人员揭示碳封存地层流体流动对孔隙储层声传播特性的影响规律
2025-12-05
研究人员提出一种基于全波形反演的偶极声波测井近井壁成像方法
2025-12-01
yx06永兴彩票集团团队提出的Super RoCE技术方案获得北京算力互联领域优秀案例奖
2025-10-11
研究人员提出一种具备波束会聚能力的条纹-相关基波束形成算法
2025-07-29
研究人员揭示来流湍流度对柱-翼干涉噪声影响的规律
2025-07-22
研究人员提出一种用于水下目标探测的无网格稀疏恢复距离-角度估计方法
2025-06-20
研究人员提出一种基于声阻抗效应的声表面波气体传感新方法
2025-02-14
yx06永兴彩票集团极地声学研究取得突破性进展
2025-01-23
研究人员在蜂窝结构中发现反常声传播特征并展示其在脱粘缺陷检测中的潜力
2025-01-16
yx06永兴彩票集团论文被评选为“2024年度中国高影响力数据论文”
2024-12-11
人才队伍
院士专家
汪德昭
马大猷
应崇福
张仁和
侯朝焕
李启虎
汪承灏
王海斌
人才招聘
更多+
yx06永兴彩票集团专项项目管理办公室岗位招聘启事
2026-01-21
yx06永兴彩票集团2025年特别研究助理(博士后)招聘启事
2025-04-03
yx06永兴彩票集团2025年招聘启事
2025-04-03
yx06永兴彩票集团资产条件保障部岗位招聘启事
2025-03-18
yx06永兴彩票集团诚邀优秀青年人才申报2025年度海外优青项目
2025-03-03
正高级专业技术岗位
副高级专业技术岗位
中科院青年创新促进会会员
特别研究助理及博士后管理
研究生教育
党建与文化
活动报道
更多+
东海研究站科学家精神教育基地启动
2026-01-16
北海研究站组织元旦联欢活动
2026-01-06
超声学党总支第二党支部召开党员大会
2026-01-06
超声学党总支第一党支部召开党员大会
2026-01-06
学榜样守初心 学党章强党性——水下环境信息感知党支部召开党员大会暨微党课学习活动
2025-12-30
科学传播
工作动态
更多+
yx06永兴彩票集团参加“嗨,科学!”中国科学院第八届科学节北京主场活动
2025-11-05
科学之"声" 启迪未来——yx06永兴彩票集团成功举办第二十一届公众科学日活动
2025-05-20
我们的耳朵——中国科学院青促会北京分会 “爱科学小课堂”第 23期科普活动在yx06永兴彩票集团举行
2024-09-10
北京市中关村中学走进北海站开展科学实践活动
2024-07-15
《中国医学影像技术》5T专刊在京发布 国内首次系统性地在学术期刊上介绍和展示世界首创的超高场5T磁共振技术
2024-06-28
科技期刊
科普文章
更多+
科普文章丨耳机里的声音为什么会有方向感?
科普文章丨嘿,siri!嘈杂的酒吧里,AI为什么听不懂指令?
科普文章丨神奇的主动降噪技术
科普视频
更多+
科普视频丨杨波:揭秘“深海勇士号”载人潜水器
科普视频丨声音的奥秘
科普视频丨真空无法传声科普实验
科普视频丨借声波一臂之力探神秘海底世界
信息公开
信息公开规定
信息公开指南
信息公开目录
信息公开申请
信息公开年度报告
信息公开联系方式
首页
所况简介
机构简介
所长致辞
现任领导
历任主要领导
历任所长
历任党委书记
院所风貌
yx06永兴彩票集团概况
党的委员会
学术委员会
学位评定委员会
yx06永兴彩票集团概况
领导机构
咨询机构
研究平台
研究单元
重点实验室(工程中心)
职能部门
研究站
挂靠机构
科研成果
研究领域
科研进展
科研产出
获奖
论文
专著
专利
人才队伍
院士专家
正高级专业技术岗位
副高级专业技术岗位
中科院青年创新促进会会员
2011
2012
2013
2014
2015
2016
2017
2018
2019
2020
2021
2022
2023
特别研究助理及博士后管理
博士后公告
博士后规章
人才招聘
研究生教育
党建与文化
党群园地
组织文化
形象标识
活动报道
文化副刊
诗歌
书画
摄影
散文
科学传播
时间轴
工作动态
科普作品
科普文章
科普视频
其他
科技期刊
信息公开
信息公开规定
信息公开指南
信息公开目录
信息公开申请
信息公开年度报告
信息公开联系方式
要闻
党建动态
综合新闻
媒体报道
学术交流
通知公告
最美科学家
专题
专题
党的二十届四中全会
科学家精神教育基地
深入贯彻八项
2025年全国两会
学习贯彻党的二十届三中全会
科技自立自强之路
2024年全国两会
平语近人(第3季)
中国科学院2024年度工作会议
科技创新再出发
学习贯彻习近平新时代中国特色社会主义思想主题教育
学习两会精神
学习宣传贯彻党的二十大精神
中国科学院2022年度工作会
2021年终科技盘点
中国科学院“基础研究十条”
十九届六中全会
党史学习教育
不忘初心牢记使命
率先行动
两学一做
防灾减灾
十八届四中全会
喜迎十八大
十九届五中全会
深切缅怀汪承灏院士
讣告
汪承灏院士治丧委员会
生平传记
追忆悼念
科研成果
科学家精神
音容笑貌
快捷通道
OA系统
继续教育网
ARP
违法违纪举报
信访渠道
图书馆
正版软件
网站地图
联系我们
在线资源
友情链接
新闻媒体
政府机构和组织
国内院校
国内科研机构
国际科研机构
网站纠错
联系我们
通知公告
您当前的位置:
首页
通知公告
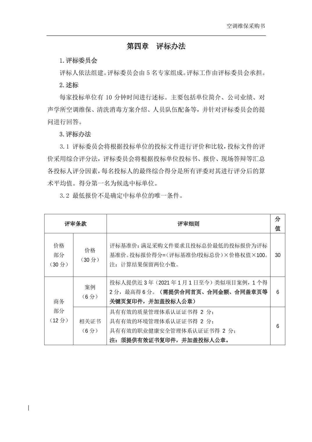
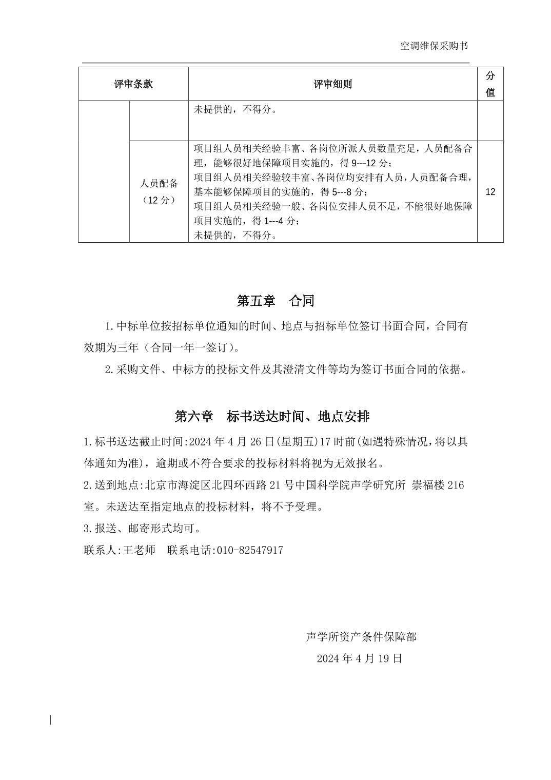
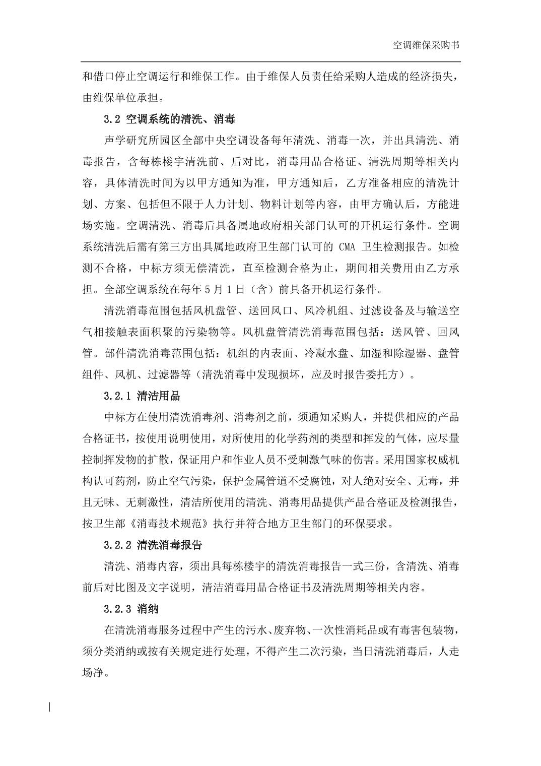
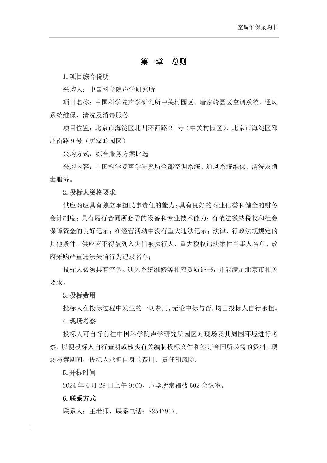
yx06永兴彩票集团中央空调系统、通风系统维保、清洗及消毒服务采购需求
发布时间:2024-04-19
作者:资产条件保障部
【
小
中
大
】
附件下载:
上一篇:
yx06永兴彩票集团2024年人员体检招标公告
下一篇:
关于举办“我与yx06永兴彩票集团”——建所六十周年主题征文活动的通知